QRP-AM-zender met ECC81

 

Bladerend in een boekwerkje van Pat Hawker, G3VA, kwam ik een artikeltje tegen van G3BDQ tegen over een "Single valve" AM-zendertje. Het was ontworpen voor de 160 meterband en je kunt het ook goed gebruiken als middengolf steunzendertje om van de FM-band of internet muziek te halen waarmee je dan je oude AM-ontvangers in huis kunt voorzien van muziek. In mijn "denkraampje" borrelen dan weer heel andere toepassingen op die meer met de hedendaagse tijd te maken hebben. Wat te doen wanneer de netspanning uitvalt en er geen communicatie meer mogelijk is? Een batterijzendertje zou dan de oplossing zijn. Maar meestal maak je dan een CW-zendertje. Hoeveel mensen kunnen morse nog ontcijferen, het worden er steeds minder. Waarom dan niet een AM-telefoniezender die ook zo om te bouwen is naar banden die ook op een normale portable radio te ontvangen zijn? Dat leek me wel wat en volgens de auteur waren afstanden tot 20 mijl met een beetje fatsoenlijke antenne prima te overbruggen, Om wat binnen de zendmachtiging-voorwaarden blijven heb ik maar de 80 meter-band gekozen. Met de goede kristallen is met de zelfde tankspoel ook de 60- en 40 meterband te bereiken. En wil je alleen CW, met de PTT-schakelaar van de microfoon is ook te seinen.

Door op de afbeeldingen te klikken verkrijgt u een groter beeld in een apart venster.

Het artikeltje uit "Technical Topics". Door op bovenstaande afbeelding te klikken ziet u het complete artikel van Pat uit Technical Topics.

En dit is het geworden. In een mooi houten kastje dat ik bij de "Lidl" eens aanschafte zou het moeten passen.  Wat alu-plaat op maat gezaagd en vooruit dan maar.
Hoewel daar ging eerst nog een prototype aan vooraf, want je weet maar nooit....
Dat was maar goed ook, want het schema uit het boek werkte niet. Uiteindelijk wel gevonden hoe dat kwam.

Het vooraanzicht, de belettering ontbreekt nog, vandaar even een uitleg. Links boven een meter. Deze is afkomstig van de GRC3030, gevoeligheid 500 microAmpere en een weerstand van 600 Ohm. Prima te gebruiken om de batterispanning van 12 Volt, de hoogspanning van ca. 300 Volt en de anodestroom van ca. 10 mA te meten. De keuze wordt gemaakt met de grijze draaiknop. Daar moet eigenlijk een zwarte knop op. Rechts naast de meter de afstemknop van de tankspoel om de zender in de dip te draaien. De rode bus is voor de antenne-aansluiting.  Onder de afstemknop is een buisvoet te zien, deze heeft de juiste maten om een kristal in te zetten. Een kristalvoet had ik niet meer.
Links onder een Led die blauw oplicht wanneer de aan/uit-schakelaar naar boven is gezet. Dan midden onder een microfoonaansluiting voor bv. de Amerikaanse T-17 kool-microfoon. Dan nog een aarde-aansluiting.

De powersupply. Boven oplaadbare 3,7 Volt batterien, drie voor de 12 Volt voorziening en één voor de microfoonspanning. De gemeenschappelijke "min" wordt via een 3,5 Amp. zekering naar aarde geschakeld. De batterijen zijn verder niet beveiligd en kunnen bij een kortsluiting redelijk te keer gaan, vandaar de zekering. Het geheel is in een tweetal batterijhouders op een aluminiumplaatje bevestigd en kan door twee M4 schroeven aan de achterkant los te draaien uit de kast worden gehaald. Wel zo handig als ze in een lader gestopt moeten worden. Het blokje er onder is een omvormer uit het winkeltje van Ali-express. Deze maakt van 12 Volt 200 tot 400 Volt ( instelbaar). Ik heb hem op 300 Volt gezet ivm. met de maximale spanning tussen katode en gloeidraden van de buis. Je kunt hier natuurlijk ook simpele omvormers voor gebruiken mer één transistor en een potkern. Maar dit exemplaar lag nog ongebruikt op de plank. Rechts is nog een inkeping in de kast gemaakt, de buis paste natuurlijk net niet...

Het zendertje is op een haaks omgezet stukje aluminium gezet met als hoofdcomponenten de microfoontrafo ( Uit een WS-19), de dubbeltriode en de tankspoel. De waarde van de spoel is ca. 24 muH. Aan de andere kant de componenten die nodig zijn om het geheel te laten werken, Goed te zien is de buisvoet waar het kristal op past en daar boven de 100 pF afstem-condensator. Rechts boven, de meter met beveiligings-dioden en een condensator van 10 nF voor het kortsluiten van eventuele HF-spanningen.

Onder de aansluitingen voor aarde, microfoon en de aan/uit-schakelaar met Led. Onder de meter nog de keuzeschakelaar voor de metingen. Ik had nog wilde plannen om ook de antennestroom te meten, vandaar de vele contacten. Die antennestroom is waarschijnlijk nauwelijks te meten. dat ga ik nog wel proberen.

Een wat meer gedetailleerde blik op de componentenkant.

Helemaal links  onder het relais om de hoogspanning in te schakelen via de PTT-aansluiting van de microfoon.

De hoofdbestanddelen van de schakeling.

Een blik op de andere onderdelen.

Bovenaanzicht.

Onderaanzicht.

De zender ingeschakeld, de blauwe Led brandt en de meter laat de hoogspanning zien. De schalen kloppen niet, maar een nog te maken tabelletje met de vereiste meetwaarden wordt nog op de frontplaat geplakt.

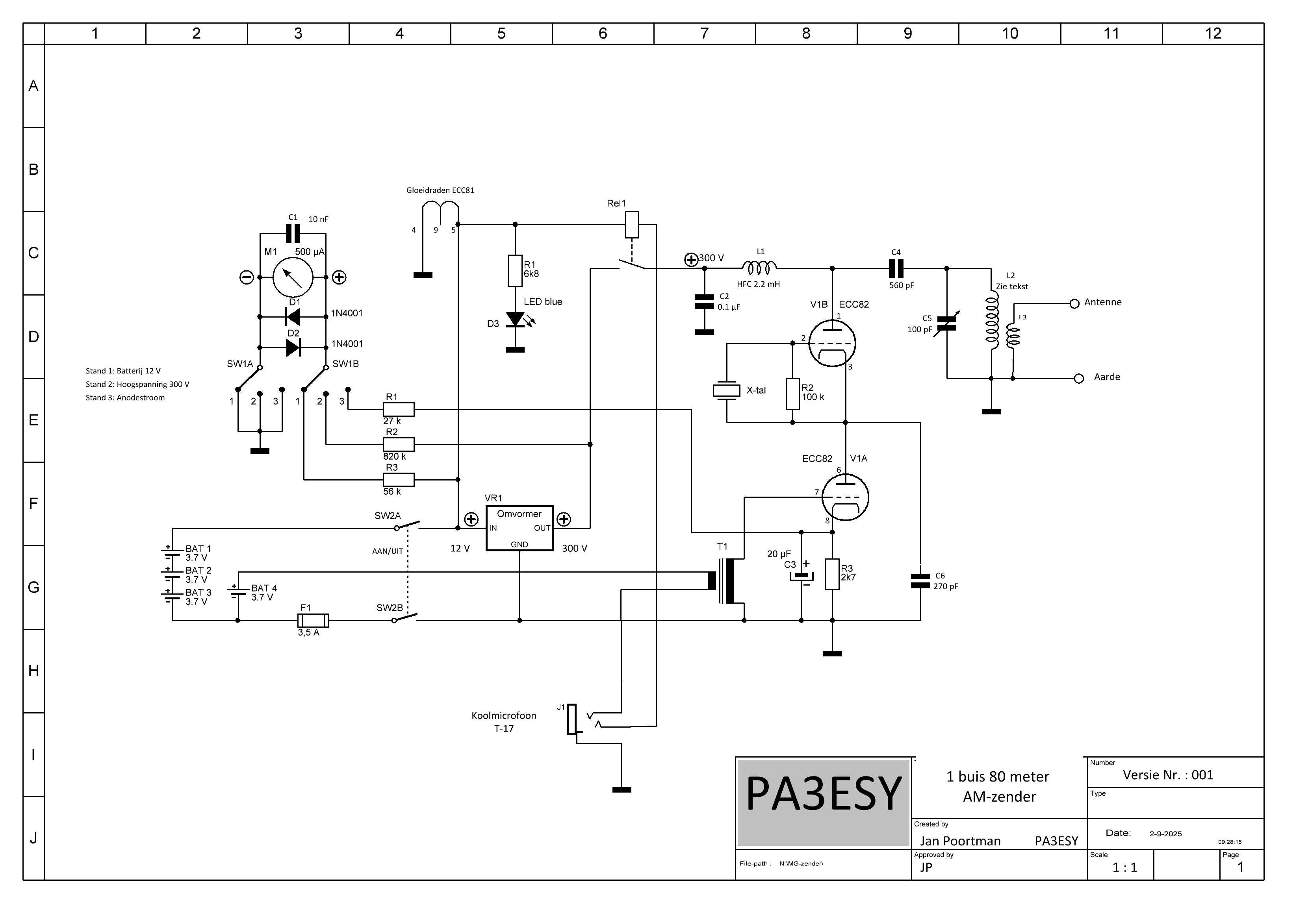
Het schema, de zender stelt nagenoeg niets voor. C6 van 270 pF rechts naast het onderste deel van de triode is toegevoegd om het geheel überhaupt te laten werken. De rest spreekt eigenlijk voor zich. Ik heb eerst een ECC81 gebruikt ( Umax k-f = 90 Volt) , beter is een ECC82 ( U-max tussen katode en gloeidraad = 180 V.). Op zaterdag de 6. september 2025 wordt de zender getest tijdens de jaarlijkse velddag van de Achterhoekse Radio Amateur Club.  Gezien het aantal deel nemers zullen er zeker een twaalftal "DX-verbindingen" kunnen worden gemaakt. De afstanden zijn waarschijnlijk met een beetje hard schreeuwen ook te overbruggen, maar daar gaat het niet om. Ik wil de zender toch nog eens met een juiste antenne proberen om in CW te kijken wat haalbaar is, misschien ook op 40 meter.
Al met al een leuk project dat dit keer ook nog werkte......

Terug naar begin van de pagina.

Het artikel in pdf uit "Radio Bygones" Nr.18 Augustus/September van Peter Lankshear.

 

Flag Counter